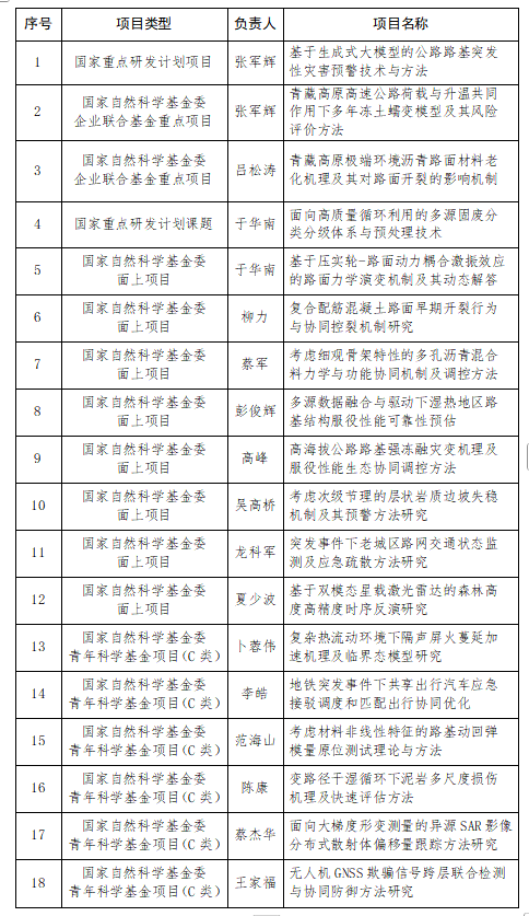
近日,国家自然科学基金委员会公布国家级项目立项结果,我院再创佳绩:共获批国家级项目18项,其中包括国家重点研发计划项目1项、国家自然科学基金企业联合基金重点项目2项。此次项目获批,既是学院在交通运输领域基础研究与技术攻关方向持续深耕的实力彰显,更是学科核心竞争力的集中体现。项目的落地实施,将进一步推动交通基础设施工程、人工智能赋能优势学科方向的科研创新与高层次人才培养,为学校“双一流”建设注入强劲交通动能。

(文/刘燕婷 一审/郝威 二审/吕松涛 三审/成华)
近日,国家自然科学基金委员会公布国家级项目立项结果,我院再创佳绩:共获批国家级项目18项,其中包括国家重点研发计划项目1项、国家自然科学基金企业联合基金重点项目2项。此次项目获批,既是学院在交通运输领域基础研究与技术攻关方向持续深耕的实力彰显,更是学科核心竞争力的集中体现。项目的落地实施,将进一步推动交通基础设施工程、人工智能赋能优势学科方向的科研创新与高层次人才培养,为学校“双一流”建设注入强劲交通动能。

(文/刘燕婷 一审/郝威 二审/吕松涛 三审/成华)